网站首页
公司简介
产品中心
厂房设备
检测设备
资质证书
新闻动态
联系我们
资质证书
根据每个客户的不同需求定制不同层次的解决方案
资质证书
首页
>
资质证书
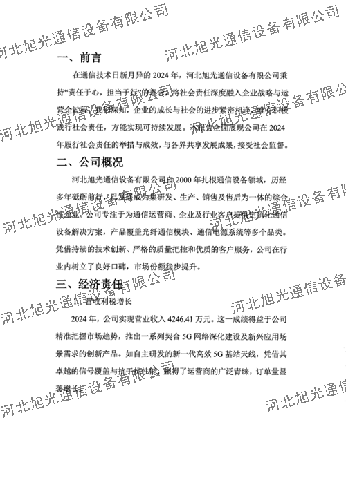
社会责任报告
发布时间:2025-03-11 11:08:00
浏览数:637
上一篇 :没有了
下一篇 :铁路产品认证证书
相关内容
2025-03-11
社会责任报告
2022-03-29
铁路产品认证证书
2022-03-29
泰尔认证证书综合配线箱
2023-03-23
通信光缆交接箱
2022-03-29
泰尔认证证书--光纤活动连接器
2022-03-29
泰尔认证证书--光缆终端盒
2022-03-29
泰尔认证证书--光缆接头盒
2022-03-29
泰尔认证证书--光缆分纤箱
2023-03-23
光缆接头盒专利
2023-03-23
光缆接续装置专利
0318-8616598
在线咨询